Page top

S8VK-X

开关电源(30/60/90/120/240/480W型)

S8VK-X

实现EtherNet/IP、Modbus TCP对应设备的IoT化。

警告标识的含义

S8VK-X 注意事项 1

图形符号的含义

S8VK-X 注意事项 2
S8VK-X 注意事项 3
S8VK-X 注意事项 4

安全注意事项

使用环境和保存环境

• 请将本产品保存在环境温度-40~+85℃、相对湿度95%以下的场所。
• 为保持更换时期运算功能的性能,长期保存时请满足以下条件。保存时间超过3个月时,请保存在温度-25~+30℃、相对湿度25~70%的环境下。
• 内部零件偶尔可能发生老化或损坏,超过各安装部件的衰减曲线范围时,请勿使用。
• 请在相对湿度95%以下的场所使用。
• 请勿在日光直射的场所使用。
• 请勿在液体、异物、腐蚀性气体可能进入产品内部的场所中使用。

设置环境

• 请不要在产生剧烈冲击或振动的场所使用。设置时,请远离接触器等会成为振动源的部件及装置。
• 安装时,请远离会产生强高频干扰及浪涌的设备。

安装方法

• 安装时请注意考虑散热,以保证产品的长期可靠性。
 请充分注意产品本体周围的空气对流,在衰减曲线范围内使用。
• 安装加工时,请确保切屑不进入产品内部。
• 否则,可能因散热不良,偶尔会导致内部零件老化或损坏。请勿松开产品本体上的螺钉。

S8VK-X 注意事项 9

• S8VK-X在左右间隔不足15mm(正面紧贴安装)的情况下,可使用的组合仅限为相同型号。
 此时,请按照左右间隔不足15mm时的衰减曲线使用。

S8VK-X 注意事项 10

接线

• 地线务必完全连接。由于使用安全标准规定的PE (保护接地)端子,若未完全接地,可能引发触电或误动作。
• 有意外发生轻度起火的危险,请确保输入和输出端子等正确连接。
• 插入接线时或向释放孔插入一字螺丝刀时,请勿以超过40N的力推压端子台。
• 释放孔请勿接线。
• 在一字螺丝刀插在释放孔中的状态下,请勿拧转或倾斜一字螺丝刀。否则可能造成端子台破损。
• 将一字螺丝刀插入释放孔时,请倾斜放入。如果笔直放入,可能造成端子台破损。
• 请勿使插入释放孔中的一字螺丝刀掉落。
• 请勿强行弯曲或拉拽电线。否则可能造成断线。
• 请勿在1个端子(插入)孔中插入多根电线。
• 请勿在电线前端进行预焊。将导致无法正确连接。
• 通电前,请务必取下加工时盖在产品上的薄板等物件,确认不影响散热。
• 可能发生振动或冲击时,请使用带棒状端子的电线或多股线。
• 为防止接线材料冒烟、起火,请确认电线的额定规格,使用下表中的线材。

推荐使用线径

S8VK-X 注意事项 12

• 本产品可在输入侧通过交叉线进行接线。
• 通过交叉线连接的台数请勿超过5 台,同时,正常情况下流入输入端子的电流请勿超过10A。此外,上表表示1台产品的推荐电线。
• 在N台上使用有交叉线的接线时,输入端子中将流入单独使用时N倍的浪涌电流,选择线材时请考虑这一点。

覆膜剥离量

S8VK-X03005-EIP、S8VK-X06012-EIP、S8VK-X06024-EIP、S8VK-X09024□-EIP、S8VK-X12024□-EIP、S8VK-X24024□-EIP:输入输出端子台
S8VK-X48024□-EIP:输入端子台

S8VK-X 注意事项 14

S8VK-X48024□-EIP:输出端子台

S8VK-X 注意事项 15

峰值电流

峰值电流是指在一定时间内流过的超过额定电流的电流。
可在满足以下4个条件的范围内使用。
• 峰值电流的流入时间:t1 ≦ 10s
• 峰值电流:lp ≦ 最大峰值电流
• 平均输出电流:lave ≦ 额定输出电流
• 峰值电流的流入时间比率:Duty ≦ 30%

S8VK-X 注意事项 17

• 请不要让峰值电流持续10 秒以上。同时, Duty 请勿超过30%。否则可能导致产品破损。
• 峰值电流每1 周期的平均电流不要超出额定规格。否则可能导致产品破损。
• 注意使用环境温度、安装,以降低峰值电流、平均输出电流的负载。

关于蓄电池充电

将蓄电池连接至负载时,请安装过电流限制回路和过电压保护回路。

输出电压微调器(V.ADJ)

• 可能导致输出电压微调器(V.ADJ)损坏,因此请勿施加不必要的过大外力。
• 输出电压调整后的输出功率及输出电流应低于额定输出功率及额定输出电流。

关于串联运行

2台产品可进行串联运行。

S8VK-X 注意事项 21

注1. 负载短路时,产品内部会承受反向电压。偶尔可能导致产品老化或损坏,因此请连接如图所示的二极管。选择二极管的大致标准如下。

S8VK-X 注意事项 22

注1. 虽然不同规格的产品也可串联运行,但负载中流通的电流应小于两台中较小的额定输出电流值。

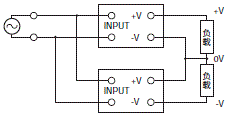
<±(正・负)输出的操作方法>

• 由于是浮动输出(一次侧电路和二次侧电路分离),因此可以通过2台产品形成±输出。
  作为±输出使用时,如下图所示,请连接相同系列名的产品。不同输出容量、输出电压可以组合使用。但负载中的电流应低于输出容量中较小一方的额定输出电流)

S8VK-X 注意事项 24

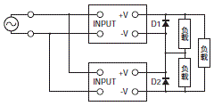
• 某些机型中,负载是伺服电机、运算放大器等可能串联运行的情况下,电源接通时可能发生启动不良,引起内部电路损坏,因此请如下图所示连接旁路用二极管(D1、D2)。

S8VK-X 注意事项 25

• 二极管的种类、耐压、电流的大致标准如下。

S8VK-X 注意事项 26

关于并联运行

并联运行是指当1台产品的输出电流无法满足负载时,将产品并联连接,以增加输出电流的运行方法。
2台产品可进行并联运行。
并联运行请在以下范围内使用。
• 额定输入电压范围
• 输出电压
 25V以下:(S8VK-X□□□24□-EIP)
 12.5V以下:(S8VK-X06012-EIP)
 5.2V以下:(S8VK-X03005-EIP)
• 1台的输出电流
 额定输出电流的100%以下(S8VK-X060□□-EIP、S8VKX03005-EIP除外)
 额定输出电流的80%以下(S8VK-X060□□-EIP、S8VK-X03005-EIP)
• 环境温度-25~40℃
• 标准安装
• 左右间隔大于15mm
• 上下间隔
 25mm以上(S8VK-X24024□-EIP、S8VK-48024□-EIP除外)
 23mm以上(S8VK-X24024□-EIP、S8VK-X48024□-EIP)
• 请用输出电压微调器(V. ADJ)进行调整,使输出电压差在50mV以下。
• 产品的输出电流不平衡时,输出电压较高的产品将以过电流保护状态运行,寿命会极端变短,因此调整产品的输出电压差后,请确认电流已平衡地输出。
• 并联运行时,UL1310的Class2输出及UL 60950-1、UL 62368-1、EN 60950-1、EN62368-1的LPS输出不在对象范围内。
• 请将负载连接电线的长度、粗细统一,使产品和负载之间的电压下降保持相同。
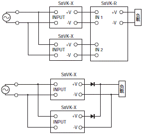
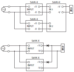
• 负载急剧变化(包括负载的启动、断开时)可能会导致输出电压下降数V。如图所示,请连接S8VK-R或外接二极管。
 30W、60W、90W、120W机型并联运行时,请使用S8VKR10;240W机型并联运行时,请使用S8VK-R20。
• 可能发生输入电压变动,并超出额定输入电压范围时,请勿进行并联运行。

S8VK-X 注意事项 28

• 二极管的种类、耐压、电流的大致标准如下。

S8VK-X 注意事项 29

<关于备份运行>

使用2台同机型产品时,可进行备份运行。
因此,即使一台发生故障,另一台也可继续运行。
请勿使最大负载容量超出1台产品的容量。
请连接S8VK-R或外接二极管。
对30W、60W、90W、120W机型进行备份运行时,请使用S8VK-R10 ;对240W机型进行备份运行时,请使用S8VKR20。

S8VK-X 注意事项 31

• 二极管的种类、耐压、电流的大致标准如下。

S8VK-X 注意事项 32

使用注意事项

DIN导轨安装

30W/60W/90W/120W

在DIN导轨上安装时,请按下导轨制动器直至听到“咔嚓”一声,然后将(A)部分勾住导轨的一端,并向(B)方向按下,接着提起导轨制动器,将其锁定。

240W/480W

安装到DIN导轨时,将(A)部挂到导轨的一端,朝(B)方向用力按进去。

S8VK-X 注意事项 37

拆卸时,在(C)部插入一字螺丝刀,将其拉出。

S8VK-X 注意事项 38

与Push-In Plus端子台连接

端子台各部分的名称

S8VK-X 注意事项 40

带压接棒状端子(以下称棒状端子)的电线、单芯线的连接方法

与端子台连接时,请笔直插到底,直至单芯线或棒状端子的前端与端子台接触。

S8VK-X 注意事项 42

• 单芯线较细难以连接时,与多股线的连接方法相同,请使用一字螺丝刀。

多股线的连接方法

连接到端子台时,请按以下步骤操作。
(1)请将一字螺丝刀倾斜,插入释放孔中。
  合适的插入角度为10°~15°。正确地插入一字螺丝刀后,可以感觉到释放孔中弹簧的反弹。
(2)在一字螺丝刀插在释放孔中的状态下,请笔直插入,直至电线的前端与端子台接触。
(3)请从释放孔中拔出一字螺丝刀。

S8VK-X 注意事项 44

连接确认

• 插入后,请轻轻拉拽,确认电线不会脱落(已固定在端子台上)。
• 使用推荐棒状端子,插入到端子台后,可能可以看到导体的一部分,但仍满足产品的绝缘距离。

从Push-In Plus端子台上拆卸

从端子台上拆下电线时,请按以下步骤操作。
多股线/单芯线/棒状端子的拆卸方法相同。
(1)请将一字螺丝刀倾斜,插入释放孔中。
(2)请在一字螺丝刀插在释放孔中的状态下,从端子(插入)孔中拔出电线。
(3)请从释放孔中拔出一字螺丝刀。

S8VK-X 注意事项 47

推荐棒状端子和工具

推荐棒状端子
S8VK-X03005-EIP、X06012-EIP、X06024-EIP
S8VK-X09024□-EIP、X12024□-EIP、X24024□-EIP:输入输出端子台
S8VK-X48024□-EIP:输入端子台

S8VK-X 注意事项 49

注1. 请确认电线覆膜外径比推荐棒状端子的绝缘套管内径小。
 2. 请确认棒状端子的加工尺寸符合以下形状。

S8VK-X 注意事项 50

S8VK-X48024-EIP:输出端子台

S8VK-X 注意事项 51

注1. 请确认电线覆膜外径比推荐棒状端子的绝缘套管内径小。
 2. 请确认棒状端子的加工尺寸符合以下形状。

S8VK-X 注意事项 52

推荐一字螺丝刀

电线的连接和拆卸应使用一字螺丝刀。请使用下表中的一字螺丝刀。
下表为截至2018年12月时的制造商和型号。

S8VK-X 注意事项 54

*SZF 0-0,4×2,5(Phoenix Contact制)可用开云(中国)的专用购买型号(XW4Z-00B)安装。

关于接通输入时的噪声

〈S8VK-X12024□-EIP、-X24024□-EIP、-X48024□-EIP〉

因为配备了高谐波电流抑制回路,接通输入电路时可能会有噪声,这是内部电压稳定之前的过渡性现象,并非异常。

关于通信

• 安装和更换时需要进行通信设置。
 请按照《S8VK-X 通信手册》(Man.No.SGTC-CN5-703)设置。
• EtherNet/IP、Modbus TCP的连接方法和使用的电缆请遵照《S8VK-X 通信手册》(Man.No.SGTC-CN5-703)。否则可能造成通信不良。
• 请在通信距离的使用范围内使用。
• 如果使用中继集线器进行EtherNet/IP 的标签数据链接通信(循环通信) ,会增加网络的通信负载,可能导致频繁发生冲突(Collision),无法实现稳定的通信。
 在使用标签数据链接的网络中,请务必使用交换集线器。
• 2019年2月28日以前生产的产品,利用标签数据链接与多点传送通信设置的节点构建网络系统时,可能会发生链接超时。为了防止本产品接收到多点传送Packet,请使用交换集线器的多点传送过滤功能。
 要了解详细情况,请询问您的开云(中国)销售代表。

关于通信电缆

• 请勿强行弯曲或拉拽通信电缆。请勿在电缆的电线处放置重物。否则可能造成断线。
• 为防止感应噪声,连接通信电缆时,请与高压电、大电流的动力线分离。同时,应避免与动力线平行接线或使用相同路。
 可将配管和管道分离,效果比较好。
• 不连接通信电缆时,请盖上防尘罩。
• 受环境温度和负载率的影响,产品本体可能变为高温。
 此时,可能导致轻度的烫伤,请勿插拔通信电缆。

无输出电压时

可能是过电流保护或过电压保护功能动作了。也可能是输入加入了雷电浪涌等强大的浪涌电压,内部保护回路功能动作。
如果对下述2项进行了确认后,仍没有输出电压时,请向本公司咨询。

过电流保护的确认方法

请确认负载是否处于过电流状态(包括短路)(拆下负载线)。

请确认负载是否处于过电流状态(包括短路)(拆下负载线)。

先将输入电源OFF,至少等待3分钟后再重新接通电源。

免费保修期限和免费保修范围

〔免费保修期限〕

产品的保证期为出厂后5年。

〔免费保修范围〕

将以下范围作为使用条件。
1. 平均使用温度40℃以下(本体环境温度)
2. 平均负载率80%以下
3. 安装方法:标准安装
*最大额定规格在衰减曲线的范围内。

在上述保证期内,若因本公司原因发生产品故障,将在购入场所或交货场所对该产品的故障部分进行免费更换或修理。
但下列情况不属于保证的对象范围。

(1)在无法通过该样本或另行交付的规格书确认的不恰当条件、环境下操作、使用造成故障时。
(2)故障的原因为本产品以外时。
(3)因本公司以外的分解、改装或修理造成故障时。
(4)按照非产品原来的使用方法使用造成故障时。
(5)因发生出厂当时的科学、技术水平无法预计的情况而造成故障时。
(6)其它天灾、灾害等非本公司责任造成的故障时。
  还有在此所提到的保证是指保证该产品本身,由该产品故障所引发的损害不属于范围之内。

以预防维护为目的的更换时间和定期更换的建议

以预防维护为目的的推荐更换时间,受产品安装使用环境等的影响很大,但一般推荐更换时间大致为7年~10年(*)。S8VK-X具有更换时期运算功能,可根据环境温度或负载率计算距离更换时期的参考年数,可根据显示(仅限带显示监视器型)的年数或通过通信进行确认。为了防止因超寿命使用本产品而导致的故障及事故,建议在推荐更换时期内提前更换。推荐更换时期仅供参考,并非产品寿命的保证。

本产品中组装了很多电子零部件,若所有这些零部件均能正常运行,则可以发挥本产品既有的功能及性能。不过,铝电解电容器受运行时环境温度的影响很大,环境温度上升10℃,其寿命会缩短1/2 (阿雷尼厄斯定律) 。若电解电容器容量变小到了寿命限度,可能导致产品故障及事故。因此,建议每经过一定时间及时更换产品,以尽量将设备的故障及事故防止于未然。

* 额定输入电压、负载率50%以下、环境温度40℃以下、标准安装状态。
 在上述条件下,本机型的设计期待寿命为10年以上。